²¨±ÒÇ®°ü¹ÙÍø

ÓÀÖÝÊÐÈËÃñµ±¾Ö¹ØÓÚÓ¡·¢ÓÀÖÝÊвúÒµ²ó·öÕþ²ßÇåµ¥µÄ֪ͨ

Ì²ÏªÏØ¡¢¸÷ÇøÈËÃñµ±¾Ö£¬Êе±¾Ö¸÷²¿ÃÅ¡¢¸÷Ö±Êô»ú¹¹£º

ÏÖ½«¡¶ÓÀÖÝÊвúÒµ²ó·öÕþ²ßÇåµ¥¡·Ó¡·¢¸øÄãÃÇ£¬²¢Ìá³öÒÔ϶¨¼û£¬ÇëÒ»²¢×¥ºÃ¹á³¹Âäʵ ¡£

Ò»¡¢¸÷Õþ²ßÖ÷¹Ü²¿ÃÅÆ¾¾Ý²úÒµ²ó·öÕþ²ßÇ嵥ʵʱÔì¶©Ö´ÐÐϸÔò£¬È·±£»ÝÆóÕþ²ßÂäʵÂäϸÂ䵽λ ¡£

¶þ¡¢Êм¶²ÆÕþ½±²¹×ʽð³¢ÊÔÔ¤Ëã×ܶî½ÚÔ죬°´Õþ²ßÖ÷¹Ü²¿ÃÅÇпéÆÌÅÅ ¡£Ö÷¹Ü²¿ÃÅÒýÈ뾺ÕùÐÔ·ÖÅ䷽ʽ£¬¶ÔÉ걨ÏîÄ¿½øÐÐÔñÓÅÖ§³Ö ¡£ÔÚÊÐÊý¾Ý×ÊÔ´¾Ö¡°ÃâÉê¼´Ïí¡±Çåµ¥ÖеĽ±²¹ÏîÄ¿£¬¸÷Õþ²ßÖ÷¹Ü²¿ÃÅÒªÒÀÕÕÓйØÒªÇóʵʱ¶ÒÏÖ ¡£

Èý¡¢ÆóҵͳһÊÂÏîÉæ¼°¶àÏî²¹Öú»ò¼Î½±µÄ£¬ÒÀÕվ͸ߵ«²»³Á¸´ÏíÊÜ×¼ÔòÖ´ÐУ»×¼ÔòÉÏ£¬Îôʱ¶ÈÒÑͨ¹ýÆäËûÇþ·»ñµÃÖÐÑ롢ʡ¼¶ºÍÊм¶²ÆÕþ×ʽðÖ§³ÖµÄÏîÄ¿£¬²»Óè³Á¸´Ö§³Ö(ÓÐÌØÊâ»®¶¨Ö®±í) ¡£

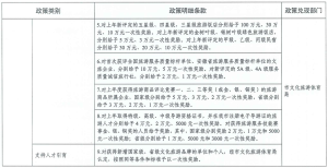
ËÄ¡¢¶ÔÉÏÄê¶È;ùÐ§Òæ×ÛºÏÆÀ¼ÛÁ˾ÖΪA¡¢B¡¢CµÄÆóÒµ£¬ÇкÏÖ§³ÖǰÌáµÄ£¬±ðÀëÒÀÕÕ100%¡¢90%¡¢80%¶ÒÏÖÖ§³Ö×ʽð£»ÆÀ¼ÛÁ˾ÖΪDµÄÆóÒµ£¬²»ÓèÕþ²ß×ʽðÖ§³Ö ¡£

Î塢ƾ¾ÝÖ§³öÔðÈκͲÆÁ¦ÏàÆ¥ÅäµÄ×¼Ôò£¬¶ÔÊм¶³ǫ̈²ÆÕþ½±²¹Õþ²ß(ʡҪÇó´¦ËùÅäÌ×µÄÉæÆóÕþ²ß»òÒÑÃ÷È·³Ðµ£Ö÷ÌåÅäÌ×±ÈÀý·Ö¹ÜµÄÖ®±í),ÓÉÊм¶²ÆÕþ³Ðµ£ ¡£Éæ¼°´¦Ëù¹±Ï׵쬰´ÏÖÐвÆÕþÌåÔì·Ö¼¶³Ðµ£ ¡£

Áù¡¢È«Ãæ·¢Õ¹²úÒµ²ó·öÕþ²ß¼¨Ð§ÆÀ¼Û¹¤×÷£¬Ìá¸ß²ÆÕþ×ʽðʹÓÃÐ§Òæ£¬¼¨Ð§ÆÀ¼ÛÁ˾Ö×÷ΪÃÀÂúÕþ²ß¡¢Ô¤ËãÆÌÅÅ¡¢×ʽð·ÖÅäºÍ¸Ä½øÖÎÀíµÄ³ÁҪƾ¾Ý ¡£

Æß¡¢Í³Ò»¹æ·¶²¢¶¯Ì¬ÖÎÀí ¡£Æ¾¾Ý¹ú¶È¡¢Ê¡Õþ²ßµ÷ÕûÇé¿ö¼°ÎÒÊвúÒµ·¢Õ¹Çé¿ö£¬ÓÉÊвÆÕþ¾Öǣͷ£¬ÔÚÿÄêµÚÒ»¼¾¶Èͳһ¶ÔÕþ²ßÇåµ¥½øÐж¯Ì¬µ÷Õû£¬¸÷²¿ÃŲ»ÔÙµ¥¶À³ǫ̈²úÒµ²ó·öÕþ²ß ¡£¶ÔÓÚ֮ǰ³ǫ̈µÄ¸÷ÀàÊм¶ÉæÆó²úÒµ²ó·öÕþ²ß(Êе±¾Ö³ǫ֧̈³ÔìóÒµÉÏÊкÍÖ±½ÓÈÚ×ʽ±²¹Õþ²ß³ÖÐøÖ´ÐÐ),ÓèÒÔ·ÏÖ¹ ¡£

°Ë¡¢±¾Õþ²ßÇåµ¥×Ô2023Äê1ÔÂ1ÈÕÆðÖ´ÐУ¬Ö´ÐÐÖеľßÌåÎÊÌâÓÉÊвÆÕþ¾Ö»áͬ¸÷Õþ²ßÖ÷¹Ü²¿ÃÅÕÆ¹ÜÚ¹ÊÍ ¡£

2023Äê4ÔÂ12ÈÕ

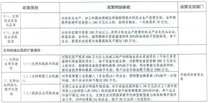
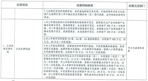
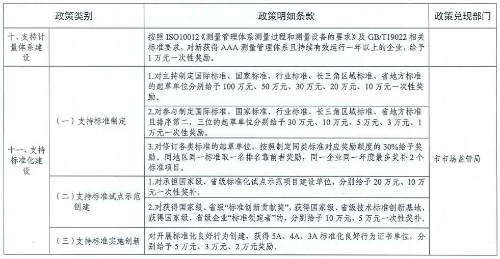
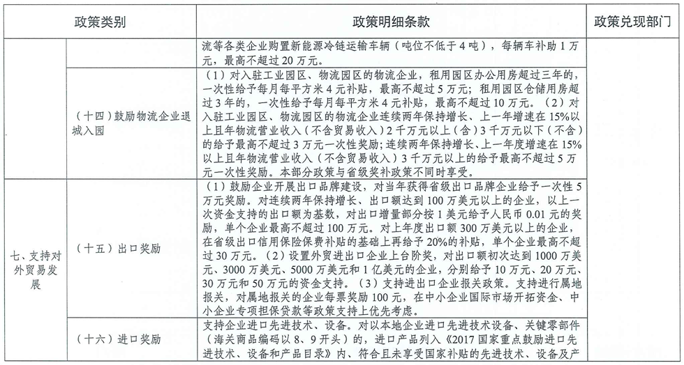
¸½¼þ£ºÓÀÖÝÊвúÒµ²ó·öÕþ²ßÇåµ¥

ÓÀÖÝÊÐÈËÃñµ±¾Ö¹ØÓÚÓ¡·¢ÓÀÖÝÊвúÒµ²ó·öÕþ²ßÇåµ¥µÄ֪ͨ ²¨±ÒÇ®°ü¹ÙÍø - ÐÂÒ»´ú°²È«Êý×ÖÖ§¸¶Ç®°ü¹¤¾ß ²¨±ÒÇ®°ü¹ÙÍø - ÐÂÒ»´ú°²È«Êý×ÖÖ§¸¶Ç®°ü¹¤¾ß ²¨±ÒÇ®°ü¹ÙÍø - ÐÂÒ»´ú°²È«Êý×ÖÖ§¸¶Ç®°ü¹¤¾ß ²¨±ÒÇ®°ü¹ÙÍø - ÐÂÒ»´ú°²È«Êý×ÖÖ§¸¶Ç®°ü¹¤¾ß ²¨±ÒÇ®°ü¹ÙÍø - ÐÂÒ»´ú°²È«Êý×ÖÖ§¸¶Ç®°ü¹¤¾ß ²¨±ÒÇ®°ü¹ÙÍø - ÐÂÒ»´ú°²È«Êý×ÖÖ§¸¶Ç®°ü¹¤¾ß ²¨±ÒÇ®°ü¹ÙÍø - ÐÂÒ»´ú°²È«Êý×ÖÖ§¸¶Ç®°ü¹¤¾ß ²¨±ÒÇ®°ü¹ÙÍø - ÐÂÒ»´ú°²È«Êý×ÖÖ§¸¶Ç®°ü¹¤¾ß ²¨±ÒÇ®°ü¹ÙÍø - ÐÂÒ»´ú°²È«Êý×ÖÖ§¸¶Ç®°ü¹¤¾ß ²¨±ÒÇ®°ü¹ÙÍø - ÐÂÒ»´ú°²È«Êý×ÖÖ§¸¶Ç®°ü¹¤¾ß ²¨±ÒÇ®°ü¹ÙÍø - ÐÂÒ»´ú°²È«Êý×ÖÖ§¸¶Ç®°ü¹¤¾ß ²¨±ÒÇ®°ü¹ÙÍø - ÐÂÒ»´ú°²È«Êý×ÖÖ§¸¶Ç®°ü¹¤¾ß ²¨±ÒÇ®°ü¹ÙÍø - ÐÂÒ»´ú°²È«Êý×ÖÖ§¸¶Ç®°ü¹¤¾ß ²¨±ÒÇ®°ü¹ÙÍø - ÐÂÒ»´ú°²È«Êý×ÖÖ§¸¶Ç®°ü¹¤¾ß ²¨±ÒÇ®°ü¹ÙÍø - ÐÂÒ»´ú°²È«Êý×ÖÖ§¸¶Ç®°ü¹¤¾ß ²¨±ÒÇ®°ü¹ÙÍø - ÐÂÒ»´ú°²È«Êý×ÖÖ§¸¶Ç®°ü¹¤¾ß ²¨±ÒÇ®°ü¹ÙÍø - ÐÂÒ»´ú°²È«Êý×ÖÖ§¸¶Ç®°ü¹¤¾ß ²¨±ÒÇ®°ü¹ÙÍø - ÐÂÒ»´ú°²È«Êý×ÖÖ§¸¶Ç®°ü¹¤¾ß ²¨±ÒÇ®°ü¹ÙÍø - ÐÂÒ»´ú°²È«Êý×ÖÖ§¸¶Ç®°ü¹¤¾ß ²¨±ÒÇ®°ü¹ÙÍø - ÐÂÒ»´ú°²È«Êý×ÖÖ§¸¶Ç®°ü¹¤¾ß ²¨±ÒÇ®°ü¹ÙÍø - ÐÂÒ»´ú°²È«Êý×ÖÖ§¸¶Ç®°ü¹¤¾ß ²¨±ÒÇ®°ü¹ÙÍø - ÐÂÒ»´ú°²È«Êý×ÖÖ§¸¶Ç®°ü¹¤¾ß ²¨±ÒÇ®°ü¹ÙÍø - ÐÂÒ»´ú°²È«Êý×ÖÖ§¸¶Ç®°ü¹¤¾ß ²¨±ÒÇ®°ü¹ÙÍø - ÐÂÒ»´ú°²È«Êý×ÖÖ§¸¶Ç®°ü¹¤¾ß ²¨±ÒÇ®°ü¹ÙÍø - ÐÂÒ»´ú°²È«Êý×ÖÖ§¸¶Ç®°ü¹¤¾ß ²¨±ÒÇ®°ü¹ÙÍø - ÐÂÒ»´ú°²È«Êý×ÖÖ§¸¶Ç®°ü¹¤¾ß ²¨±ÒÇ®°ü¹ÙÍø - ÐÂÒ»´ú°²È«Êý×ÖÖ§¸¶Ç®°ü¹¤¾ß ²¨±ÒÇ®°ü¹ÙÍø - ÐÂÒ»´ú°²È«Êý×ÖÖ§¸¶Ç®°ü¹¤¾ß ²¨±ÒÇ®°ü¹ÙÍø - ÐÂÒ»´ú°²È«Êý×ÖÖ§¸¶Ç®°ü¹¤¾ß ²¨±ÒÇ®°ü¹ÙÍø - ÐÂÒ»´ú°²È«Êý×ÖÖ§¸¶Ç®°ü¹¤¾ß

ÁªÏµ²¨±ÒÇ®°ü¹ÙÍø

²¨±ÒÇ®°ü¹ÙÍøÒÔ½¨Éè³ÉΪȫ¹úµ±ÏȵÄÐÂÐͲúÒµ¸³ÄÜÆ½Ì¨ÎªÔ¸¾°£¬ÏȺóÈÙ»ñ¸ßм¼ÊõÆóÒµ¡¢ÍîÆóµÇÔÆµÚÒ»ÅúÍÆ¼öÔÆÆ½Ì¨¡¢ÔÀÑôÊÐÓÅÁ¼ÕÐÉÌÕÕ·÷µÈÈÙÓþ ¡£

¸ßÆ·ÖÊ·þÎñÍÅ¶Ó ¶à¶ÔһΪÄú·þÎñ£º

²¨±ÒÇ®°ü¹ÙÍø - ÐÂÒ»´ú°²È«Êý×ÖÖ§¸¶Ç®°ü¹¤¾ß

ÁªÏµ²¨±ÒÇ®°ü¹ÙÍø

ÁªÏµ²¨±ÒÇ®°ü¹ÙÍø

0551-62586667
¹Ø×¢Î¢ÐÅ
΢ÐÅɨһɨ¹Ø×¢ÎÒÃÇ

΢ÐÅɨһɨ¹Ø×¢ÎÒÃÇ

·µ»Ø¶¥²¿
¡¾ÍøÕ¾µØÍ¼¡¿