²¨±ÒÇ®°ü¹ÙÍø

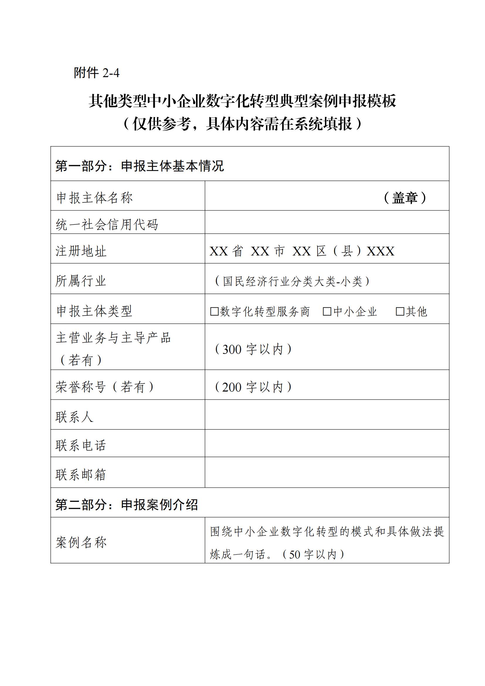
ÔÀÑôÊй¤ÒµºÍÐÅÏ¢»¯¾Ö²ãת¹¤ÒµºÍÐÅÏ¢»¯²¿ÖÐÓׯóÒµ¾Ö¹ØÓÚÕ÷¼¯2024Äê¶ÈÖÐÓׯóÒµÊý×Ö»¯×ªÐ͵äÐͰ¸ÀýµÄ֪ͨ

¸÷ÏØ£¨ÊУ©Çø¡¢¿ª·¢Çø¹¤ÐŲ¿ÃÅ£¬¸÷Óйص¥Ôª£º

ÏÖ½«¹¤ÒµºÍÐÅÏ¢»¯²¿ÖÐÓׯóÒµ¾Ö¡¶¹ØÓÚÕ÷¼¯2024Äê¶ÈÖÐÓׯóÒµÊý×Ö»¯×ªÐ͵äÐͰ¸ÀýµÄ֪ͨ¡·£¨¹¤ÆóÒµº¯¡²2024¡³143ºÅ£©×ª·¢¸øÄãÃÇ£¬ÓйØÊÂÏî֪ͨÈçÏ£º

1.ÏØÇø¹¤ÐŲ¿ÃÅÒª»ý¼«·¢Õ¹ÖÐÓׯóÒµÊý×Ö»¯×ªÐ͵äÐͰ¸ÀýÕ÷¼¯Ðû´«¡¢´øÍ·¹¤×÷£¬Áìµ¼É걨Ö÷Ì尴ʱÔÚÓÅÖÊÖÐÓׯóÒµÌݶÈÔì¾Íƽ̨½øÐÐÉ걨£¬²¢ÓÚ8ÔÂ9ÈÕǰ½«±¨ËͰ¸Àý»ã×Ü±í£¨¸½¼þ2£©·´À¡ÖÁÖÐÓׯóÒµºÍÃñÓª¾­¼Ã·¢Õ¹´¦¡£

2.¸÷É걨Ö÷ÌåÒªÒÀÕÕ¹¤ÐŲ¿ÖÐÓׯóÒµ¾Ö֪ͨҪÇ󣬽áºÏ×ÔÉíÇé¿ö£¬×ܽáÌáÁ¶ÖÐÓׯóÒµÊý×Ö»¯×ªÐÍõè¾¶ºÍģʽ£¬ÊµÊ±Ìá½»É걨×ÊÁÏ£¬È«Ãæ¡¢ÕæÊµÕ¹Ê¾ÎÒÊÐÖÐÓׯóÒµÊý×Ö»¯×ªÐÍÓÅÁ¼¾­Ñé¡£

¸½¼þ1¹¤ÒµºÍÐÅÏ¢»¯²¿ÖÐÓׯóÒµ¾Ö¡¶¹ØÓÚÕ÷¼¯2024Äê¶ÈÖÐÓׯóÒµÊý×Ö»¯×ªÐ͵äÐͰ¸ÀýµÄ֪ͨ¡·£¨¹¤ÆóÒµº¯¡²2024¡³143ºÅ£©.pdf

¸½¼þ2 ±¨ËͰ¸Àý»ã×ܱí

ÔÀÑôÊй¤ÒµºÍÐÅÏ¢»¯¾Ö

2024Äê7ÔÂ29ÈÕ

¸½¼þ1

¹ØÓÚÕ÷¼¯2024Äê¶ÈÖÐÓׯóÒµÊý×Ö»¯×ªÐ͵äÐͰ¸ÀýµÄ֪ͨ

¸÷Ê¡¡¢×ÔÖÎÇø¡¢Ö±Ï½Êм°´òËãµ¥ÁÐÊÓעн®³ö²ú½¨Éè±øÍÅÖÐÓׯóÒµÖ÷¹Ü²¿ÃÅ£¬Óйص¥Ôª£º

ΪÉî¿Ì¹á³¹µ³ÖÐÑë¡¢¹úÎñÔº¹ØÓÚÖ§³ÖÖÐÓׯóÒµ´´Ð·¢Õ¹¡¢¼Ó¿ìÍÆ¶¯ÐÂÐ͹¤Òµ»¯µÄ¾ö²ß²¿Êð£¬Êèµ¼´øÍ·ÖÐÓׯóÒµÊý×Ö»¯×ªÐÍ£¬ÏÖ×éÖ¯·¢Õ¹2024Äê¶ÈÖÐÓׯóÒµÊý×Ö»¯×ªÐ͵äÐͰ¸ÀýÕ÷¼¯¹¤×÷£¬ÓйØÊÂÏî֪ͨÈçÏ¡£

Ò»¡¢×ÜÌåÒªÇó

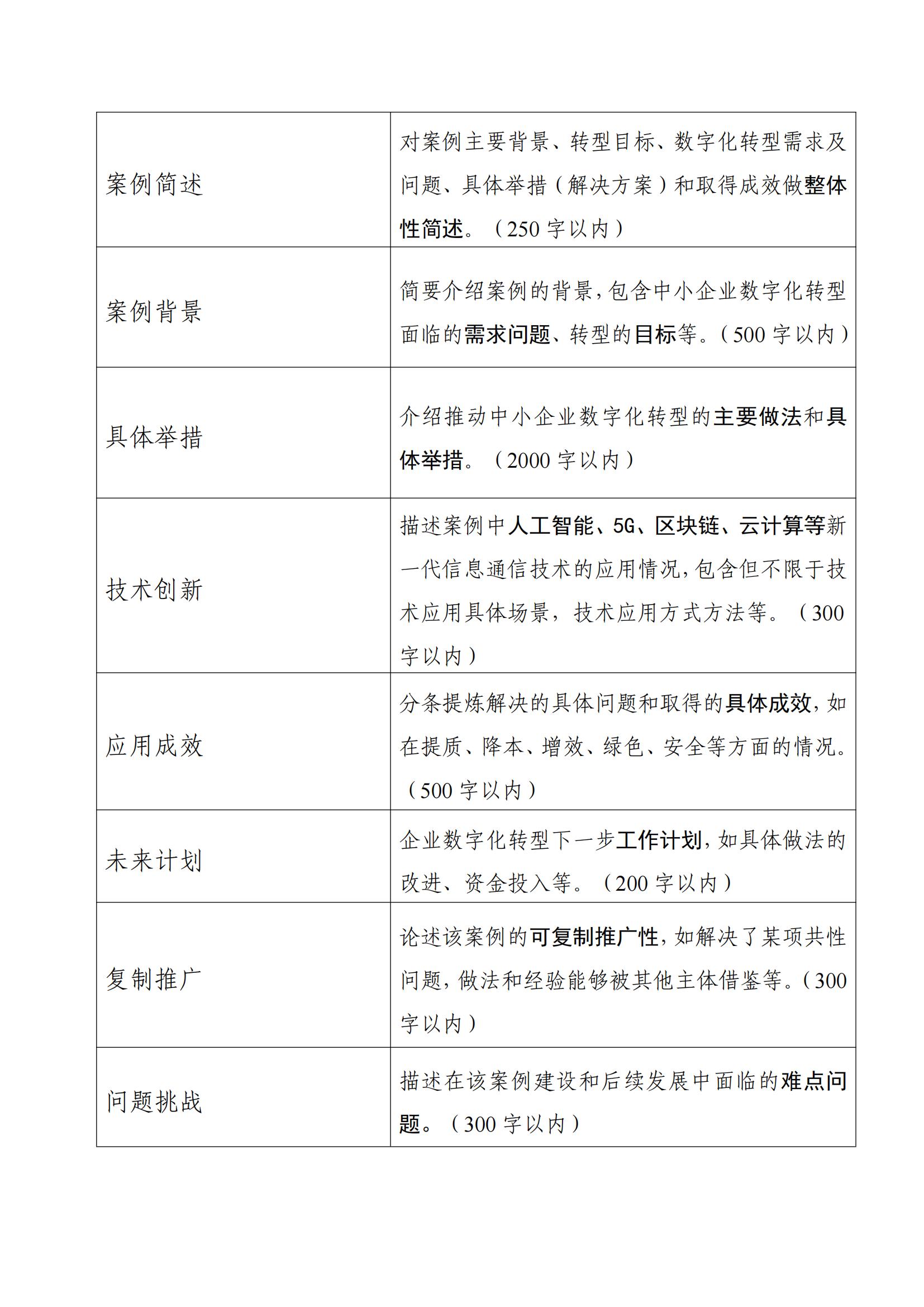
¾Û½¹Ôì×÷Òµ³ÁµãÐÐÒµÁìÓò£¬ÝÓÈÆÖÐÓׯóÒµ¹Ø¼üÒµÎñ³¡¾°Éî¶ÈÊý×Ö»¯×ªÐÍ¡¢²úÒµÁ´¹©¸øÁ´Ç£ÒýÖÐÓׯóÒµ¡°Á´Ê½¡±Ð­Í¬Êý×Ö»¯×ªÐÍ¡¢²úÒµ¼¯Èº¼°Ô°Çø´øÍ·ÖÐÓׯóÒµÊý×Ö»¯×ªÐ͵ȷ½Ïò£¬Õ÷¼¯Ò»ÅúÀûÓù¦Ð§ÏÔÖø¡¢Ê¾·¶Ð§Ó¦ÏÔÖøµÄÖÐÓׯóÒµÊý×Ö»¯×ªÐ͵äÐͰ¸Àý£¬¼ÓÇ¿µäÐÍõ辶ģʽÊáÀí×ܽᣬ¼Ó¿ìÓÅÁ¼¾­Ñ鸴ÔìÍÆ¹ã£¬ÎªÖÐÓׯóÒµÊý×Ö»¯×ªÐÍÌṩָÒýºÍ²Î¿¼¡£

¶þ¡¢Õ÷¼¯·½Ïò

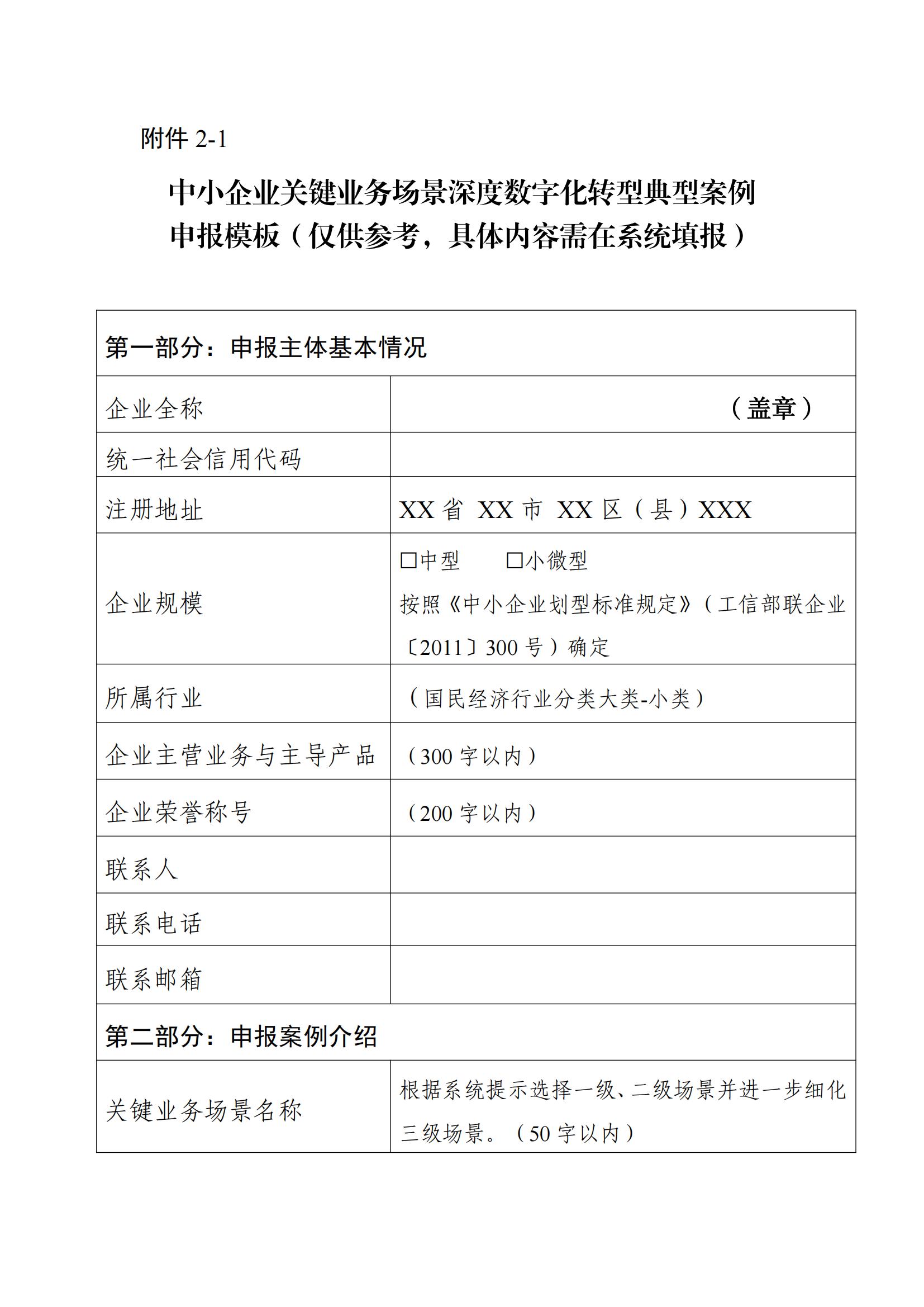
£¨Ò»£©µã£ºÖÐÓׯóÒµ¹Ø¼üÒµÎñ³¡¾°Éî¶ÈÊý×Ö»¯×ªÐ͵äÐͰ¸Àý

°¸ÀýÄÚÈÝÌåÏÖÖÐÓׯóÒµ¶Ô²úÆ·ÐÔÃüÖÜÆÚ¡¢³ö²ú¹ý³Ì¡¢²úÒµÁ´¹©¸øÁ´¡¢ÖÇÄÜÖÎÀí¾ö²ßµÈij¸ö¹Ø¼üÒµÎñ³¡¾°£¨³¡¾°¿ò¼Ü²Î¿¼¼û¸½¼þ1£©½øÐÐÊý×Ö»¯Ë¢ÐÂÉý¼¶£¬ÀûÓÃÈËΪÖÇÄÜ¡¢5G¡¢Çø¿éÁ´µÈÐÂÒ»´úÐÅϢͨѶ¼¼Êõ£¬ÔÚÌáÖÊ¡¢½µ±¾¡¢ÔöЧ¡¢ÂÌÉ«¡¢°²È«µÈ·½Ãæ»ñµÃÏÔÖø¹¦Ð§£¬Ö÷Ì⾺ÕùÁ¦ÏÔÖøÌáÉý¡£

£¨¶þ£©Ïߣº²úÒµÁ´¹©¸øÁ´Ç£ÒýÖÐÓׯóÒµ¡°Á´Ê½¡±Ð­Í¬Êý×Ö»¯×ªÐ͵äÐͰ¸Àý

°¸ÀýÄÚÈÝÌåÏÖ²úÒµÁ´¹©¸øÁ´Á´Ö÷ÆóÒµ»òƽ̨ÐÍÆóҵͨ¹ýÏòÖÐÓׯóÒµÌṩÐÐÒµ¹²ÐÔ½â¾ö¹æ»®£¬Ê¢¿ª¼¼Êõ¡¢×ʽð¡¢È˲š¢·þÎñµÈ×ÊÔ´£¬Ç£ÒýÖÐÓׯóҵЭͬÊý×Ö»¯×ªÐ͵ÄÌØµã£¬ÖØÒªÔ̺¬¹©¸øÁ´¸³ÄܺͲúÒµÁ´¸³ÄÜÁ½Ààģʽ£º

1.¹©¸øÁ´¸³ÄÜģʽ

³ä·Ö²ûÑïϸ·ÖÐÐÒµÁìÓòÁ´Ö÷ÆóÒµÒýÁìÖ§³ÖºÍÖÐÓׯóÒµºÏ×÷ÅäÌ××÷Óã¬ÓÉÁ´Ö÷¡¢ÁúÍ·ÆóÒµÝÓÈÆ¹©¸øÁ´ÖÎÀíµÈÐÐÒµ¹²ÐÔÐèÒª£¬¶Ô±íÊä³öÐÐÒµÕûÌåÊý×Ö»¯×ªÐͽâ¾ö¹æ»®£¬ÒÔ¶©µ¥¡¢Ð­Í¬Ôì×÷µÈ·½Ê½À­¶¯Á´ÉÏÖÐÓׯóÒµÖ´ÐÐÊý×Ö»¯×ªÐÍ£¬¸³ÄÜÁ´ÉÏÆóҵЭͬ·¢Õ¹£¬´òÔì¸ßЧЭͬ¡¢°²È«¿É¿ØµÄÐÂÐ͹©¸øÁ´ÏµÍ³¡£

2.²úÒµÁ´¸³ÄÜģʽ

ÓÉÉî¸ûϸ·ÖÐÐÒµÁìÓòµÄƽ̨ÐÍÆóҵΪ²úÒµÁ´ÉÏÖÐÓׯóÒµÌṩ¾ß±¸ÐÐÒµºÍÇøÓòÌØÉ«µÄ¡°Ó׿ìÇá×¼¡±Êý×Ö»¯²úÆ·ºÍ½â¾ö¹æ»®£¬»ùÓÚÆ½Ì¨»ã¾Û¡¢×éÖ¯Ôì×÷×ÊÔ´£¬ÊµÏÖÐèÒª¶©µ¥ÓëÖÐÓׯóÒµ³ö²úÄÜÁ¦µÄ¾«×¼Æ¥Å䣬´òÔì¹²ÏíÔì×÷¡¢¸öÐÔ¶¨Ôì¡¢¶à°ü¶à´´µÈÐÂģʽÐÂҵ̬£¬Íƶ¯ÖÐÓׯóҵͨ¹ýÊý×Ö»¯×ªÐÍʵÏÖ´´Ð·¢Õ¹¡£

£¨Èý£©Ã棺²úÒµ¼¯Èº¡¢Ô°Çø´øÍ·ÖÐÓׯóÒµÊý×Ö»¯×ªÐ͵äÐͰ¸Àý

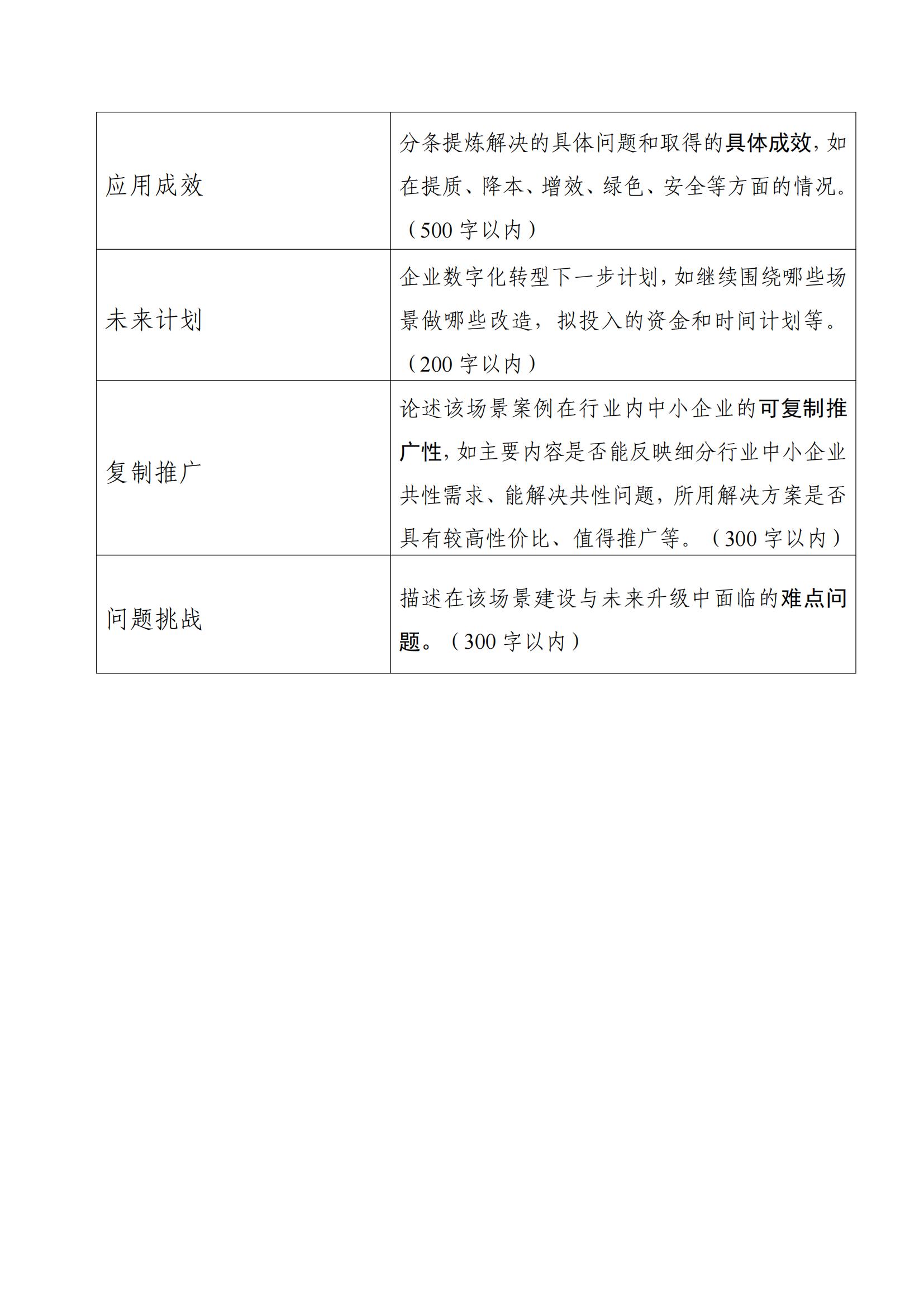
°¸ÀýÐèÌåÏÖ²úÒµ¼¯Èº¡¢Ô°ÇøÍ¨¹ý·¢Õ¹5G¡¢¹¤Òµ»¥ÁªÍø»ù´¡ÉèÊ©Éý¼¶£¬Òý½ø»ò´î½¨¡°²úÒµ´óÄÔ¡±£¬½¨ÉèÖÐÑ빤³§¡¢¹²Ïí³µ¼äµÈÊý×Ö»¯ÔØÌ壬´òÔìÉ豸×âÁÞ¡¢¼¯²É¼¯Ïú¡¢¶à°ü¶à´´µÈÐÂģʽÐÂҵ̬£¬ÊµÏÖÕþ²ß¡¢¼¼Êõ¡¢²úÆ·¡¢³ß¶ÈµÈÊý¾Ý×ÊÔ´ºÍ²úÒµ×ÊÔ´µÄ¹²Ïí¹²ÓÃÓëÓÅ»¯ÅäÖã¬ÌáÉýÇøÓòÄÚÀïÓׯóÒµÊý×Ö»¯ÄÜÁ¦ÓëÆóÒµ¼äЭͬˮƽ¡£

£¨ËÄ£©ÆäËû

³ýÉÏÊöÈý¸öÕ÷¼¯·½Ïò±í£¬É걨Ö÷ÌåÒ²¿É½áºÏ×ÔÉíÇé¿ö£¬×ܽáÌáÁ¶ÖÐÓׯóÒµÊý×Ö»¯×ªÐÍÆäËûõè¾¶ºÍģʽ½øÐÐÉ걨¡£

Èý¡¢Õ÷¼¯·½Ê½¼°ÒªÇó

£¨Ò»£©Õ÷¼¯·½Ê½

1.¡°µã¡±Éϰ¸Àý×¼ÔòÉÏÓÉÖÐÓׯóÒµ±¨ËÍ£»¡°Ïß¡±Éϰ¸ÀýµÄ¹©¸øÁ´¸³ÄÜģʽ׼ÔòÉÏÓÉÁ´Ö÷¡¢ÁúÍ·ÆóÒµ±¨ËÍ£¬²úÒµÁ´¸³ÄÜģʽ׼ÔòÉÏÓÉÆ½Ì¨ÆóÒµ±¨ËÍ£»¡°Ã桱Éϰ¸Àý×¼ÔòÉÏÓɼ¯Èº¡¢Ô°ÇøÔËÓªÖ÷¹Ü»ú¹¹¡¢Æ½Ì¨ÆóÒµ»òÁúÍ·ÆóÒµ±¨ËÍ£»¡°ÆäËû¡±Àà°¸Àý×¼ÔòÉϲ»ÏÞ¶ÈÉ걨Ö÷Ìå¡£É걨Ö÷Ìå½áºÏÕ÷¼¯·½ÏòÒªÇóºÍÄâÉ걨°¸ÀýÌØµãÑ¡ÔñÉÏÊöÒ»¸öÕ÷¼¯·½Ïò½øÐÐÉ걨£¬Ã¿¸öÉ걨Ö÷Ì屨ËͰ¸ÀýÊý²»³¬¹ý1¸ö¡£

2.ÇëÉ걨Ö÷ÌåÓÚ2024Äê8ÔÂ7ÈÕǰ£¬ÔÚÓÅÖÊÖÐÓׯóÒµÌݶÈÔì¾Íƽ̨£¨zjtx.miit.gov.cn£©-Êý×Ö»¯×ªÐÍ-Êý×Ö»¯×ªÐ͵äÐͰ¸ÀýÕ÷¼¯Èë¿Ú£¬Æ¾¾ÝÌáÐÑʵÏÖÌ¡£ÌʵÏÖºó£¬ÏµÍ³½«ÌìÉúÊý×Ö»¯×ªÐͰ¸ÀýÉ걨±í£¨Ïê¼û¸½¼þ2£©£¬ÇëÏÂÔØ´òÓ¡²¢¼Ó¸ÇÆóÒµ¹«ÕºóÔÚϵͳÉϽøÐÐÉÏ´«¡£

3.É걨ʵÏֺ󣬸÷Ê¡¼¶ÖÐÓׯóÒµÖ÷¹Ü²¿ÃÅÔÚÕ÷¼¯ÏµÍ³½øÐÐÉóºËÍÆ¼ö£¬²¢ÏÂÔØÌîд¡¶XXÊ¡±¨ËͰ¸Àý»ã×Ü±í¡·£¨¸½¼þ3£©£¬¼Ó¸Çµ¥Ôª¹«ÕºóÓÚ2024Äê8ÔÂ14ÈÕǰÔÚϵͳÖнøÐÐÉÏ´«¡£

£¨¶þ£©Õ÷¼¯ÒªÇó

1.É걨Ö÷ÌåÔÚÖлªÈËÃñ¹²ºÍ¹ú¾³ÄÚ×¢²á£¬ÓµÓжÀÁ¢·¨ÈË×ʸñ£¬½üÈýÄê¾­¼ÃÐ§ÒæÓÅÁ¼¡¢ÐÅÓþ¼Í¼ÓÅÁ¼ÇÒ½üÈýÄêδ²úÉú¹ý³Á´ó°²È«£¨º¬ÍøÂ簲ȫ¡¢Êý¾Ý°²È«£©¡¢ÖÊÁ¿µÈ±äÂÒ£¬ÎÞÎ¥·¨Î¥¹æÐÐΪ¡£

2.±¨ËͰ¸ÀýÐèÇкÏÕ÷¼¯·½ÏòÒªÇó£¬ÒÉÉñÒÉ¹í¡¢Âß¼­Ç峺¡¢³Áµã͹Æð¡¢Êý¾ÝÏêʵ£¬ÓµÓÐÐÐÒµ´ú±íÐÔ£¬¾ß±¸½ÏÇ¿½è¼øÒâ˼ºÍ¸´ÔìÍÆ¹ã¼ÛÖµ¡£Í¬Ê±£¬ÎÄ×Ö±íÊöÐè»îÆÃÐÎÏó£¬ÖØÒªÄÚÈÝÄÜÓжÔÓ¦µÄͼƬ¡¢ÊÓÆµµÈÐû´«ËزÄ£¬¾¡Á¿¾ß±¸ºóÆÚ½«°¸ÀýÅÄÉã³ÉÊÓÆµµÄÒâÔ¸ºÍǰÌá¡£

£¨Èý£©åàÑ¡°ä²¼

ºóÐøÎÒÃǽ«×é֯ר¼Ò¶Ô¸÷Ê¡ÊÐÍÆ¼ö°¸Àý½øÐÐÆÀÉ󣬶ÔÈëÑ¡°¸Àý½øÐÐÕû¶Ù»ã±à°ä²¼£¬²¢ÊÓÇé¿ö½«²¿Ãž߱¸Ç°ÌáµÄÈëÑ¡°¸ÀýÅÄÉã³ÉÊÓÆµ£¬¶àÖÖõè¾¶¼Ó´óÐû´«ÍƹãÁ¦¶È¡£

ÁªÏµÈ˼°ÁªÏµ·½Ê½£º

Áè¶ËÐÂ010-87901032/15261895819

Áõ²ÓÒ«010-88684609/13001153697

¸½¼þ£º1.ÖÐÓׯóÒµÊý×Ö»¯×ªÐ͹ؼüÒµÎñ³¡¾°¿ò¼Ü²Î¿¼.pdf

2.2024Äê¶ÈÖÐÓׯóÒµÊý×Ö»¯×ªÐ͵äÐͰ¸ÀýÉ걨ģ°å.pdf

3.XXÊ¡±¨ËͰ¸Àý»ã×ܱí.pdf

¹¤ÒµºÍÐÅÏ¢»¯²¿ÖÐÓׯóÒµ¾Ö

2024Äê7ÔÂ23ÈÕ

²¨±ÒÇ®°ü¹ÙÍø - ÐÂÒ»´ú°²È«Êý×ÖÖ§¸¶Ç®°ü¹¤¾ß ²¨±ÒÇ®°ü¹ÙÍø - ÐÂÒ»´ú°²È«Êý×ÖÖ§¸¶Ç®°ü¹¤¾ß ²¨±ÒÇ®°ü¹ÙÍø - ÐÂÒ»´ú°²È«Êý×ÖÖ§¸¶Ç®°ü¹¤¾ß ²¨±ÒÇ®°ü¹ÙÍø - ÐÂÒ»´ú°²È«Êý×ÖÖ§¸¶Ç®°ü¹¤¾ß ²¨±ÒÇ®°ü¹ÙÍø - ÐÂÒ»´ú°²È«Êý×ÖÖ§¸¶Ç®°ü¹¤¾ß ²¨±ÒÇ®°ü¹ÙÍø - ÐÂÒ»´ú°²È«Êý×ÖÖ§¸¶Ç®°ü¹¤¾ß ²¨±ÒÇ®°ü¹ÙÍø - ÐÂÒ»´ú°²È«Êý×ÖÖ§¸¶Ç®°ü¹¤¾ß ²¨±ÒÇ®°ü¹ÙÍø - ÐÂÒ»´ú°²È«Êý×ÖÖ§¸¶Ç®°ü¹¤¾ß ²¨±ÒÇ®°ü¹ÙÍø - ÐÂÒ»´ú°²È«Êý×ÖÖ§¸¶Ç®°ü¹¤¾ß ²¨±ÒÇ®°ü¹ÙÍø - ÐÂÒ»´ú°²È«Êý×ÖÖ§¸¶Ç®°ü¹¤¾ß ²¨±ÒÇ®°ü¹ÙÍø - ÐÂÒ»´ú°²È«Êý×ÖÖ§¸¶Ç®°ü¹¤¾ß

ÁªÏµ²¨±ÒÇ®°ü¹ÙÍø

²¨±ÒÇ®°ü¹ÙÍøÒÔ½¨Éè³ÉΪȫ¹úµ±ÏȵÄÐÂÐͲúÒµ¸³ÄÜÆ½Ì¨ÎªÔ¸¾°£¬ÏȺóÈÙ»ñ¸ßм¼ÊõÆóÒµ¡¢ÍîÆóµÇÔÆµÚÒ»ÅúÍÆ¼öÔÆÆ½Ì¨¡¢ÔÀÑôÊÐÓÅÁ¼ÕÐÉÌÕÕ·÷µÈÈÙÓþ¡£

¸ßÆ·ÖÊ·þÎñÍÅ¶Ó ¶à¶ÔһΪÄú·þÎñ£º

²¨±ÒÇ®°ü¹ÙÍø - ÐÂÒ»´ú°²È«Êý×ÖÖ§¸¶Ç®°ü¹¤¾ß

ÁªÏµ²¨±ÒÇ®°ü¹ÙÍø

ÁªÏµ²¨±ÒÇ®°ü¹ÙÍø

0551-62586667
¹Ø×¢Î¢ÐÅ
΢ÐÅɨһɨ¹Ø×¢ÎÒÃÇ

΢ÐÅɨһɨ¹Ø×¢ÎÒÃÇ

·µ»Ø¶¥²¿
¡¾ÍøÕ¾µØÍ¼¡¿