²¨±ÒÇ®°ü¹ÙÍø

¹ØÓÚ2022ÄêÔÀÑô¾­¼Ã¼¼Êõ¿ª·¢ÇøÖ§³ÖÈí¼þºÍ¼¯³Éµç·²úÒµ·¢Õ¹Èô¸ÉÕþ²ßÄâ¶ÒÏÖ×ʽðÃ÷ϸ±íµÄ¹«Ê¾

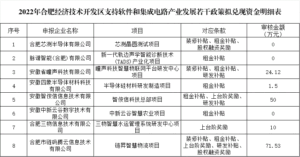
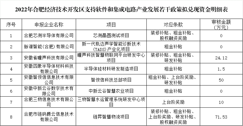
ƾ¾Ý¡¶ÔÀÑô¾­¼Ã¼¼Êõ¿ª·¢ÇøÖ§³ÖÈí¼þºÍ¼¯³Éµç·²úÒµ·¢Õ¹Èô¸ÉÕþ²ß¡·£¨ºÏ¾­Çø¹Ü¡²2022¡³195ºÅ£©¡¢¡¶ÔÀÑô¾­¼Ã¼¼Êõ¿ª·¢ÇøÖ§³ÖÈí¼þºÍ¼¯³Éµç·²úÒµ·¢Õ¹Èô¸ÉÕþ²ßÖ´ÐÐϸÔò¡·£¨ºÏ¾­ÇøÍ¶´Ù¡²2023¡³2ºÅ£©µÅ×йØÎļþ»®¶¨£¬ÏÖ¶Ô2022ÄêÔÀÑô¾­¼Ã¼¼Êõ¿ª·¢ÇøÖ§³ÖÈí¼þºÍ¼¯³Éµç·²úÒµ·¢Õ¹Èô¸ÉÕþ²ßÄâ¶ÒÏÖ×ʽðÃ÷ϸ±í½øÐй«Ê¾£¬¹«Ê¾ÆÚ7Ì죨2023Äê11ÔÂ15ÈÕÖÁ2023Äê11ÔÂ21ÈÕ£©¡£

Õ÷ѯµç»°£ºÍ¶´Ù¾Ö 63679075¡¢63679085

¼à²ìÊҵ绰£º63679097

ÔÀÑô¾­¼Ã¼¼Êõ¿ª·¢ÇøÍ¶×ÊÍÆ½ø¾Ö

2023Äê11ÔÂ15ÈÕ

¸½¼þ

¹ØÓÚ2022ÄêÔÀÑô¾­¼Ã¼¼Êõ¿ª·¢ÇøÖ§³ÖÈí¼þºÍ¼¯³Éµç·²úÒµ·¢Õ¹Èô¸ÉÕþ²ßÄâ¶ÒÏÖ×ʽðÃ÷ϸ±íµÄ¹«Ê¾

ÁªÏµ²¨±ÒÇ®°ü¹ÙÍø

²¨±ÒÇ®°ü¹ÙÍøÒÔ½¨Éè³ÉΪȫ¹úµ±ÏȵÄÐÂÐͲúÒµ¸³ÄÜÆ½Ì¨ÎªÔ¸¾°£¬ÏȺóÈÙ»ñ¸ßм¼ÊõÆóÒµ¡¢ÍîÆóµÇÔÆµÚÒ»ÅúÍÆ¼öÔÆÆ½Ì¨¡¢ÔÀÑôÊÐÓÅÁ¼ÕÐÉÌÕÕ·÷µÈÈÙÓþ¡£

¸ßÆ·ÖÊ·þÎñÍÅ¶Ó ¶à¶ÔһΪÄú·þÎñ£º

²¨±ÒÇ®°ü¹ÙÍø - ÐÂÒ»´ú°²È«Êý×ÖÖ§¸¶Ç®°ü¹¤¾ß

ÁªÏµ²¨±ÒÇ®°ü¹ÙÍø

ÁªÏµ²¨±ÒÇ®°ü¹ÙÍø

0551-62586667
¹Ø×¢Î¢ÐÅ
΢ÐÅɨһɨ¹Ø×¢ÎÒÃÇ

΢ÐÅɨһɨ¹Ø×¢ÎÒÃÇ

·µ»Ø¶¥²¿
¡¾ÍøÕ¾µØÍ¼¡¿